Metabolic positron emission tomography imaging and tumor growth inhibition during the Q neuron-induced hibernation-like state in mice
Associate Professor Hidefumi Mukai and Assistant Professor Shoko Nomura of the Department of Pharmaceutical Informatics, Graduate School of Biomedical Sciences (Pharmaceutical Sciences), Nagasaki University, in collaboration with Genshiro A. Sunagawa, Team Director of the Laboratory for Hibernation Biology at the RIKEN Center for Biosystems Dynamics Research, used artificially induced “hibernation-like state” mice (QIH*1 models) to evaluate, for the first time in the world, the in vivo dynamics of essential nutrients—such as sugars, vitamins, and amino acids—during hibernation using PET*2 imaging.
Furthermore, the researchers demonstrated that tumor growth is markedly suppressed under this artificial hibernation state. Their findings have been published in Biochemical and Biophysical Research Communications.
In recent years, phenomena observed during hibernation—such as reduced oxygen consumption and decreased energy expenditure—have attracted attention for their potential to mitigate organ damage, raising expectations for the application of artificial hibernation in emergency and intensive care medicine. This study is therefore expected to contribute not only to advances in hibernation research but also to medical applications, including cancer treatment.

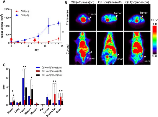
Tumor growth inhibition by QIH in LLC tumor-bearing mice. (A) Tumor growth in LLC tumor-bearing mice reared under QIH(on) (red circles) and QIH(off) (blue circles). Red arrows indicate the date of CNO administration. ∗P<0.05. Each value represents the mean±SD (n=4–5). (B) Representative [18F]FDG-PET images at 60min for QIH(off)/anes(on), QIH(on)/anes(off) and QIH(on)/anes(on) mice. PET images were reconstructed from the cumulative signal obtained during 60-min scan time. (C) Radioactivity distribution data measured ex vivo at approximately 90min ∗P<0.05. Each value represents the mean±SD (n=4). QIH: Q neuron–induced hypothermia and hypometabolism; LLC: Lewis lung carcinoma; CNO: clozapine-N-oxide; FDG: fluorodeoxyglucose PET: positron emission tomography; anes: anesthesia; SD: standard deviation.
To the best of our knowledge, this is the first positron emission tomography (PET) study using a Q neuron–induced hypothermia and hypometabolism (QIH) mouse model, which is a synthetic hibernation-like state triggered by neural stimulation. We investigated changes in the in vivo dynamics of various essential nutrients and bioactive substances during hibernation using three types of metabolic probes: the glucose derivative [18F]FDG (fluorodeoxyglucose), amino acid derivative L-m-[11C]tolylalanine, and vitamin B1 derivative [11C]thiamine. We found that cardiac glucose metabolism was significantly reduced during the QIH state. Both vitamin B1 and the amino acid derivatives exhibited rapid systemic distribution immediately after intravenous administration, which may indicate increased translocation into tissues based on altered circulatory dynamics or vascular wall properties. We also found that the proliferation of subcutaneously inoculated tumors was dramatically suppressed by QIH. Recently, hibernation has increasingly attracted attention because of its advantages, including reduced oxygen and energy consumption, that can mitigate organ damage. Notably, hibernation-like states may have potential applications in emergency and critical care medicine. Therefore, the advancement of hibernation research using QIH models and highlighted the potential of hibernation-like states for novel applications in cancer therapy and drug delivery.
*1 Q neuron–induced hypothermia and hypometabolism (QIH):
A hibernation-like state of reduced body temperature and metabolism that is induced by artificially stimulating a group of neurons known as Q neurons in the brain.
*2 Positron Emission Tomography (PET):
An imaging technique that visualizes, as images, the in vivo behavior of molecules labeled with radioactive isotopes. PET is widely used for disease detection and cancer diagnosis and is characterized by high sensitivity and quantitative capability.
Journal: Biochemical and Biophysical Research Communications
Title: Metabolic positron emission tomography imaging and tumor growth inhibition during the Q neuron-induced hibernation-like state in mice
Authors: Shoko Nomura, Wakiko Arakaki, Akari Kato, Naomi Fujie, Kiyomi Ishikawa, Ayaka Wataki, Hiroaki Ono, Tsuyoshi Tahara, Yasuhiro Wada, Yasuyoshi Watanabe, Hisashi Doi, Genshiro A. Sunagawa, Hidefumi Mukai
DOI: https://doi.org/10.1016/j.bbrc.2026.153268
For more details, please refer to the full article published in Biochemical and Biophysical Research Communications.